随着人们生活水平的提高,不良饮食习惯导致溃疡性结肠炎发病率逐年上升,现已成为全球公共卫生的挑战,结肠炎的发病机制比较复杂,目前认为可能是由于肠道免疫反应失调、肠道菌群改变、基因易感性及环境因素共同作用导致。脂联素是脂肪细胞分泌的一种蛋白质,具有胰岛素增敏,抗动脉粥样硬化以及抗炎功能,理论上提高体内脂联素浓度可有效治疗结肠炎。但脂联素蛋白药物的开发目前还面临:来源少,成本高,稳定性差,易酶降解,半衰期短等挑战。
近日,西部(重庆)科学城种质创制大科学中心家蚕团队在医学生物领域国际知名期刊《生物材料学报》(Acta Biomaterialia)(中科院医学1区Top,IF2024=9.6)上正式发表了题为《生物合成人脂联素丝胶水凝胶治疗小鼠溃疡性结肠炎》(Genetically engineered sericin hydrogels for the delivery of human adiponectin in treating ulcerative colitis in mice)的研究论文,系统报道了利用家蚕丝腺生物合成技术,在蚕丝中高效合成具有活性的脂联素(APN),并开发递送与缓释APN的丝胶水凝胶系统,用于治疗小鼠溃疡性结肠炎的研究进展。

图1. 家蚕丝腺生物合成APN以及丝胶生物材料的功能化示意图
研究人员通过遗传途径创制了APN家蚕丝腺生物合成素材,成功获得了高效表达APN的功能化蚕丝纤维,有效解决了APN的来源,并通过蚕丝纤维提升了APN的稳定性。随后,研究人员利用该功能化蚕丝开发制备了具有材料性能可调的APN丝胶蛋白水凝胶递送系统(rhAPN-sh),系统性研究发现rhAPN-sh具有优异的生物相容性以及抗炎降脂活性(图1)。

图2. rhAPN-sh的制备及含量检测。(A) rhAPN-sh制备流程图;(B) rhAPN蚕丝粉末;(C) rhAPN-sh实物图;(D)在细胞培养板中实现原位胶化的rhAPN-sh;
(E) rhAP-sh的可塑性展示;(F)冻干后的rhAPN-sh实物图;(G) rhAPN-sh的可注射展示;(H) WT-sh和rhAPN-sh冻干后不同部位的SEM图像,标尺=100 μm;
(I) rhAPN-sh的SDS-PAGE分析。Lane 3-6,不同体积的rhAPN-sh;M、WT和STD分别代表标记物、野生型样品和50 ng重组人脂联素蛋白标准品(rhAPN-STD);
(J) rhAPN-sh的Western blot分析。
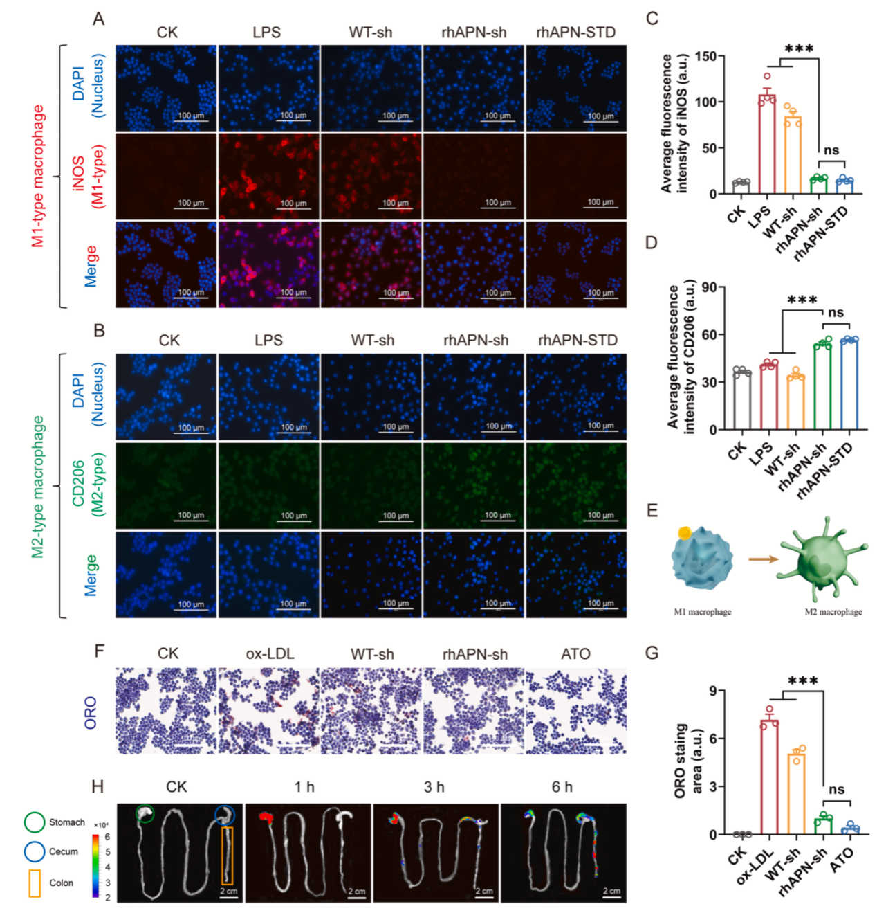
体外实验结果表明:rhAPN-sh的细胞贴附性较好且无明显细胞毒性,有效调控巨噬细胞从促炎型到抗炎型的极化(M1→M2),抑制炎症因子NO生成,抑制形成泡沫细胞,因此具有良好的抗炎降脂作用(图2)。

图3. rhAPN-sh的体外抗炎活性及生物分布研究。巨噬细胞中iNOS (A)和CD206 (B)的免疫荧光。标尺=100 μm。用Image J软件定量(C) iNOS和(D) CD206的荧光强度。数据以mean±S.E.M.表示(n = 4;*p <0.05, **p <0.01, ***p <0.001)。(E) rhapn -sh诱导的巨噬细胞表型极化。(F) ox- ldl诱导的Raw上rhAPN-sh的图像264.7巨噬细胞。(G)使用Image J软件对Oil Red O染色区域进行定量。标尺=50 μm。(H) rhAPN-sh的生物分布,小鼠灌胃给药cy7标记的rhAPN-sh,并在不同时间点(1,3,6 h)获得GIT的荧光图像。比例尺=2厘米。数据是以mean±S.E.M.表示(n = 3;*p < 0.05, **p < 0.01, ***p < 0.001)。
进一步的体内实验研究表明:rhAPN-sh能够递送rhAPN通过恶劣的胃肠道环境到达结肠炎症部位,有效治疗小鼠溃疡性结肠炎,修复结肠杯状细胞丰度、隐窝完整性和紧密连接蛋白含量;微生物组学结果表明rhAPN-sh还可以增加小鼠肠道有益菌的丰度,降低有害菌的丰度,使其向健康菌群结构的方向发展(图3)。综上研究说明,家蚕丝腺生物合成的rhAPN-sh递送系统为临床治疗溃疡性结肠炎提供了蚕丝解决方案。

图4. 小鼠结肠病理切片分析。(A)各组H&E、PAS、AB和Masson染色结肠切片。比例尺=200 μm(H&E)。比例尺=100 μm (PAS)。比例尺=200 μm (AB)。比例尺=100 μm (Masson)。(B) H&E染色,(C) PAS染色,(D) AB染色组使用Image J软件。数据以平均值±S.E.M.表示(n = 3;*p < 0.05, **p < 0.01, ***p < 0.001)。
西部(重庆)科学城种质创制大科学中心为论文第一署名单位,王峰研究员为论文最后通讯作者,硕士生周虹吉(已毕业)为论文第一作者,夏庆友教授为本研究给予了重要指导。该研究得到了重庆市新重庆青年创新人才项目(CSTB2024NSCQ-QCXMX0017),国家重点研发计划(2022YFD1201600)等基金的大力支持。
论文链接:https://doi.org/10.1016/j.actbio.2025.07.030